Discover the fuse box and relay locations for the 1996-1997 Ford Aerostar. Includes detailed diagrams to help maintain key electrical systems efficiently.
The 1996-1997 Ford Aerostar is a versatile minivan designed for families and utility, offering two main body styles: the standard length and the extended-length (XL) model. Both styles provide ample interior space, with the XL version offering additional cargo capacity. The Aerostar features a boxy yet functional design, focusing on practicality, and includes options for rear-wheel drive or all-wheel drive, making it suitable for various driving conditions.
To support its range of electrical systems, including lights, wipers, and climate control, the Aerostar relies on well-organized fuse boxes and relays. The primary fuse box is located under the dashboard on the driverโs side, while the power distribution box, housing key relays, is found in the engine compartment. These components manage essential electrical circuits, ensuring smooth operation. Inspecting and replacing blown fuses or faulty relays helps maintain the vehicleโs functionality.
MUST READ: DYI โ How to Check Car Fuses?
(1996-1997) Ford Aerostar fuse box and relay with Diagram
WARNING
- Never replace a fuse with one that has a higher amperage rating.
- A fuse with a too-high amperage could damage the electrical part and cause a fire.
- On no account should fuses be repaired (e.g. patched up with tin foil or wire) as this may cause serious damage elsewhere in the electrical circuit or cause a fire.
- If a fuse blows repeatedly, do not keep replacing it. Instead, have the cause for the repeated short circuit or overload tracked and fixed.
- Terminal and harness assignments for individual connectors will vary depending on vehicle equipment level, model, and market.
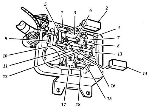
Ford Aerostar 1996-1997 fuse assignment
Ford Aerostar Year of production: 1996, 1997

Passenger Compartment Fuses:
Access to the trailer tow fuse is through the rear most storage compartment in the side trim panel. This is on the left for all Aerostar models.
- Remove the screws located inside the compartment and take off the access hole cover.
- Reach in through access hole to remove fuses. The fuses are located on the side of the bracket assembly.
- Replace fuses with standard push-in fuses (plug type).
- Reinstall compartment back and screw into place.
Fuse Box Diagrams
1996
Passenger Compartment Fuses

List of fuses in the passenger compartment fuses (1996)
| โ | A | Description |
|---|---|---|
| 1 | 15A | Brake shift interlock Hazard flashers Indicator lamps (turn signal) Speed control Stop lamps |
| 2 | 6A | Windshield wiper/washer |
| 3 | โ | Not used |
| 4 | 15A | Daytime running lamps Headlamp ON warning chime Instrument panei illumination License lamps Parking lamps Rear Anti-Lock Brakes Side marker lamps Underhood lamp |
| 5 | 15A | Airbag module Back-up lamps Brake snift interlock Daytime running lamps module (DRL) Rear defroster switch Turn signal flasher Turn signal indicator |
| 6 | 20A | Air conditioning clutch Door ajar relay Illuminated Entry Timer Speed control amplifier |
| 7 | 20A | Rear anti-lock brake system (RABS) module |
| 8 | 15A | Cargo lamp Courtesy lamp Dome lamp Glove box lamp Illuminated entry Instrument panei courtesy lamps Power mirrors Programmable speedometer / odometer module (PSOM) Radio Reading lamps Stepwell lamp Visor vanity lamps |
| 9 | 30A | Auxiliary air conditioning relay Blower motor Front air conditioning |
| 10 | 15A | Air bag module |
| 11 | 15A | Premium Sound amp Radio |
| 12 | 30A | Flash-to-pass High beam indicator Horn Power lumbar |
| 13 | 5A | Instrument and control illumination |
| 14 | 20A | Power window motors |
| 15 | 15A | All wheel drive (AWD) and indicator |
| 16 | 20A | Front cigar lighter Rear cigar lighter |
| 17 | 10A | Programmable speedometer / odometer module (PSOM) |
| 18 | 15A | Indicator lamps Instrument cluster gauges Low oil relay Transmission control switch Warning chime |
Other Fuses
| Description | A | Location | Color |
|---|---|---|---|
| Auxiliary Heater or A/C | 18GA | Starter Motor Relay | Brown |
| Alternator | 12GA | Starter Motor Relay | Gray |
| Trailer | 20GA | Starter Motor Relay | Blue |
| Heated Backlite/Power Locks | 18GA | Starter Motor Relay | Brown |
| Headlamp Switch Feed | 16GA | Starter Motor Relay | Black |
| Headlamps and High Beam Indicator | 22A Circ. Brkr. | Integral with Headlamp Switch | |
| Ignition Switch Feed | 16GA | Starter Motor Relay | Black |
| Powertrain Control Module | 20GA | Starter Motor Relay | Blue |
| PCM KAM | 20GA | Starter Motor Relay | Blue |
1997
Passenger Compartment Fuses

List of fuses in the passenger compartment fuses (1997)
| โ | A | Description |
|---|---|---|
| 1 | 15A | Brake shift interlock Hazard flashers Indicator lamps (turn signal) Speed control Stop lamps |
| 2 | 6A | Windshield wiper/washer |
| 3 | โ | Not used |
| 4 | 15A | Daytime running lamps (DRL) Headlamp ON warning chime Instrument panei illumination License lamps Parking lamps Rear Anti-Lock Brakes Side marker lamps |
| 5 | 15A | Airbag module Back-up lamps Brake snift interlock Daytime running lamps module (DRL) Rear defroster switch Turn signal flasher Turn signal indicator |
| 6 | 20A | Air condi tioning clutch Door ajar relay Illuminated Entry Timer Speed control amplifier |
| 7 | 20A | Rear anti-lock brake System (RABS) module |
| 8 | 15A | Cargo Iamp Courtesy lamp Dome lamp Glove box lamp Illuminated entry Instrument panei courtesy lamps Power mirrors Programmable speedometer / odometer module (PSOM) Radio Reading lamps Stepwell lamp Visor vanity lamps |
| 9 | 30A | Auxiliary air conditioning relay Blower motor Front air conditioning |
| 10 | 15A | Air bag module |
| 11 | 15A | Premium Sound amp Radio |
| 12 | 30A | Flash-to-pass High beam indicator Horn |
| 13 | 5A | Instrument and control illumination |
| 14 | 20A | Power window motors |
| 15 | 15A | All wheel drive (AWD) and indicator |
| 16 | 20A | Front cigar lighter Rear cigar lighter |
| 17 | 10A | Programmable speedometer / odometer module (PSOM) |
| 18 | 15A | Indicator lamps Instrument cluster gauges Liftgate wiper motor Liftgate wiper/washer switch Transmission control switch Waming chime |
Other Fuses
| Description | A | Location | Color |
|---|---|---|---|
| Auxiliary Heater or A/C | 18GA | Starter Motor Relay | Brown |
| Alternator | 12GA | Starter Motor Relay | Gray |
| Trailer, Datalink Connector | 20GA | Starter Motor Relay | Blue |
| Heated Backlite/Power Locks | 18GA | Starter Motor Relay | Brown |
| Headlamp Switch Feed | 16GA | Starter Motor Relay | Black |
| Headlamps and High Beam Indicator | 22A Circ. Brkr. | Integral with Headlamp Switch | |
| Ignition Switch Feed | 16GA | Starter Motor Relay | Black |
| Powertrain Control Module | 20GA | Starter Motor Relay | Blue |
| PCM KAM | 10A | In-Line located in the Engine Compartment | Red |
Conclusion
The 1996-1997 Ford Aerostar offers practicality and reliability, supported by a robust electrical system. Proper care of the fuse box and relays ensures consistent performance.
